徳之島・伊仙町役場公式サイト|行政・暮らし・イベント・観光情報 > お知らせ一覧 > 記憶の継承作文コンクール実施のお知らせ
更新日:2025年6月13日
ここから本文です。
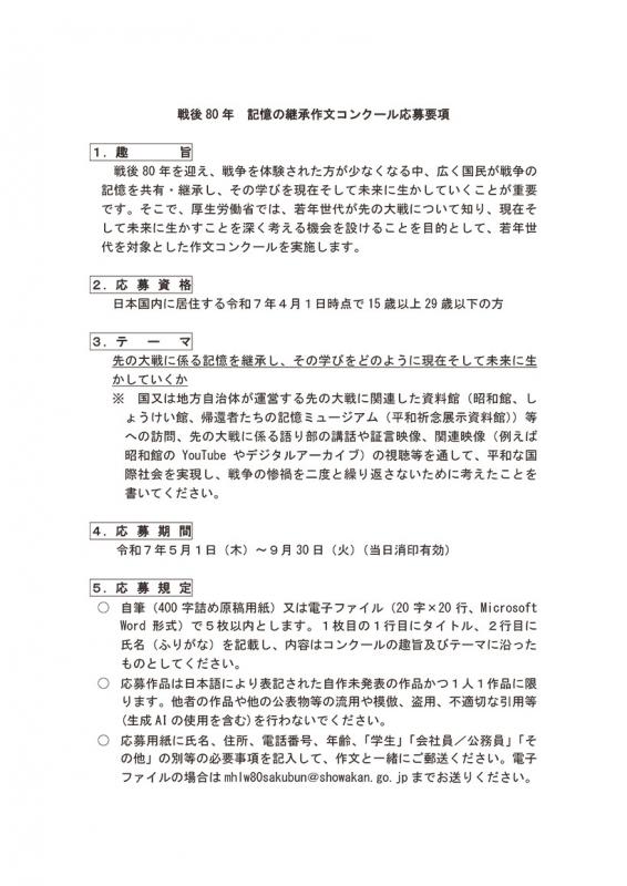
戦後80年を迎え,戦争を体験された方が少なくなる中,広く国民が戦争の記憶を共有・継承し,その学びを現在,未来に生かしていくことが重要です。
そこで,厚生労働省では,若年世代が先の大戦について知り,現在,未来に生かすことを深く考える機会を設けることを目的に,若年世代を対象とした作文コンクールを実施します。
詳しい内容,下記チラシ,応募要項をご覧ください。



